-
01
2025-12关于公布厨具行业信用管理体系建设成熟度等级评定结果的通知
查看详细
为深入推进嵊州市厨具产业信用管理体系建设,根据《厨具行业信用管理体系建设成熟度评价指南》团体标准及相关实施细则,嵊州市厨具产业信用联盟组织开展了首批厨具行业信用管理体系建设成熟度等级评定工作。本次评价本着公开、公平、公正的原则,共评出四星级企业5家,三星级企业2家,经信用联盟成员投票决定,推选浙江森歌智能厨电股份有限公司为“信用领航员”。评价结果自公布之日起生效,有效期至下一评价周期结束。(通知具体见附件)
关于公布“厨具行业信用管理体系建设成熟度评价”申请评定结果的通知(盖章版).pdf -
27
2025-11厨具行业信用管理体系建设成熟度评价申请评定会在嵊州市市场监督管理局召开
查看详细
为全面提升嵊州市厨具产业信用管理体系建设水平,推动《厨具行业信用管理体系建设成熟度评价指南》团体标准落地,在嵊州市市场监督管理局指导下,嵊州市厨具行业协会牵头组建嵊州市厨具产业信用联盟,并依据两项团体标准开展成熟度等级评定工作,2025年11月27日下午,厨具行业信用管理体系建设成熟度评价申请评定会在我局召开,省质科院、浙燃厨协会、市厨具行业协会、盈科律所、杭州电子科技大学法学院以及7家厨具企业代表共同参会。
此次评定会,由信用联盟秘书长纪长安组织各成员单位代表,围绕成熟度相关评价指标展开深入研讨。与会专家就评价指标的适用性、评分细则的规范性等问题进行了充分讨论,并通过民主表决达成共识,为后续评定工作奠定了统一的标准基础。在现场评定环节,各成员单位依据既定标准,对企业提交的自评材料进行了严谨审核和量化评分,最终确定5家企业获评四星级,2家企业获评三星级。

-
23
2025-11嵊州市厨具行业信用监管指数分析报告
查看详细
浙江作为首批全国经营主体信用建设综合改革试点省份,不断创新探索“1+N”企业信用管理体系治理模式。近年来,嵊州市以省级厨具行业信用管理体系建设试点为契机,聚焦标准体系健全、助企服务优化、应用场景拓展,推动厨具传统产业从“制造”向“质造”跃迁。目前,嵊州市拥有厨具及配套企业450余家,2024年实现厨具整机及配套产量占全国的近30%,集成灶产销量约占全国的60%,出口销售同比增长6.5%;2025年1--5月厨具产品抽查合格率达100%,企业信用风险项同比减少33.5%,该市智能集成灶集群产业成功入选工信部中小企业特色产业集群决赛“优胜者”名单,并被中国五金制品协会授予“推进中国集成智能厨房产业高质量发展突出贡献奖”。
为加快推进嵊州市信用体系建设,根据《嵊州市信用链赋能厨具产业链高质量发展工作方案》(嵊市监管〔2025〕52号),基于全市99家厨具行业企业信用数据,开展厨具行业信用监管指数模型构建工作。从评价结果看,嵊州市厨具行业信用监管指数平均得分为84.9分,整体处于优秀水平,监督检查通过率、社保参保稳定率、主体存续健康度、投诉举报调解成功率等核心指标表现突出,分别达到90.9%、90.9%、96.9%、87.2%,反映出行业质量安全意识、用工稳定性、经营稳定性和服务水平持续提升。然而与新时代信用体系高质量发展需求相比,还存在资产状况健康率偏低、企业信用建设不均衡等问题。本报告聚焦问题短板,从信用分级监管、产业链协同、企业培育、应用拓展等方面提炼总结建议,为推动厨具行业信用体系迭代升级、实现产业高质量发展提供实践路径。
一、信用监管指数模型构建方案
(一)总体思路
坚持以“监管赋能产业、信用引领发展”为核心,紧扣厨具行业发展特点,构建“嵊州市厨具行业信用监管指数”,旨在通过量化模型,动态监测、科学评价嵊州厨具行业整体的信用健康度与监管效能。模型不评价单个企业,而是,从宏观层面反映行业信用建设的整体水平、发展趋势与潜在风险,实现信用监管指数的量化计算,为精准监管、分类施策和产业政策制定提供数据支撑和决策依据。
(二)指标建设原则
——科学性。采用德尔菲法与层次分析法相结合,确保指标选取和权重分配的科学性与权威性。
——可操作性。指标数据均来源于官方权威系统(企业年报、12315平台、监管记录等),保证数据可得、计算简便、可持续。
——导向性。指标设计引导行业关注持续合规、稳健经营和消费者权益,与高质量发展要求同频共振。
——系统性。五个指标分别从生存底线、财务韧性、内部规范、外部合规和市场声誉五个维度,系统性地构建行业信用评价体系。
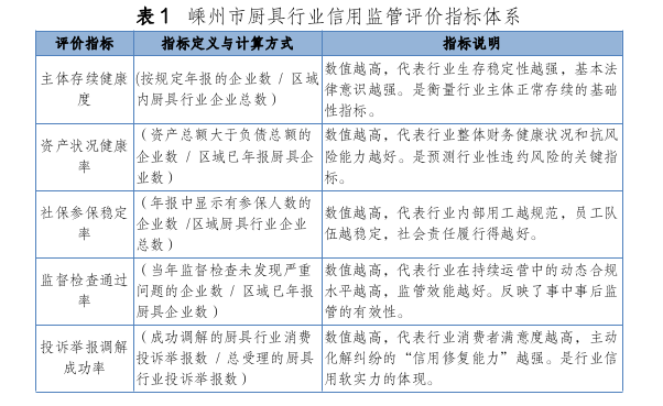
(三)指标体系框架
围绕构建科学、全面、可操作的厨具行业信用监管评价体系,构建包含五个核心维度的指标体系。该框架遵循从基础合规到内在稳健、再到外部反馈的递进逻辑,系统性地衡量行业信用建设的整体水平。“主体存续健康度”衡量行业生存与发展的基础稳定性;“资产状况健康率”揭示行业财务稳健性与抗风险能力;“社保参保稳定率”反映企业内部规范用工与社会责任履行情况;“监督检查通过率”体现行业动态合规水平与监管效能;“投诉举报调解成功率”反映行业消费权益保护成效与信用软实力。这一指标体系兼具系统性、精准性与导向性,既是对当前行业信用状况的全面体检,也为后续实施精准监管与服务提供了清晰的行动指南。

邀请行业专家、政府监管部门代表、企业负责人等15人组成评审组,采用德尔菲法开展2轮意见征询,结合层次分析法构建判断矩阵,确定各指标权重。
1.构建判断矩阵
邀请专家对指标进行两两比较,形成如下判断矩阵。监督检查通过率和社保参保稳定率是信用建设的核心体现,分别代表了外部的合规压力和内部的规范自觉,因此权重最高。主体存续健康度是基础,但属于底线要求,故权重相对较低。资产状况健康率是信用风险的深层预警,投诉举报调解成功率是信用的市场表现,两者均为重要支撑,权重居中。

2.权重计算与一致性检验
通过AHP计算,得到权重向量并进行一致性检验。计算最大特征根λ=5.145,一致性指标CI=(λ-n)/(n-1)=0.036,随机一致性指标RI=1.12(n=5),一致性比例CR=CI/RI=0.032<0.1,通过一致性检验,判断矩阵构建合理。

(五)信用监管指数计算方法
采用线性标准化方法将各指标原始数据转换为0-100分的标准得分,再通过加权求和计算综合指数:
1.指标标准化:对于正向指标,得分=(实际值/标准值)×100;其中标准值以行业优秀水平(前20%企业均值)为基准。
2.综合指数计算:信用监管指数=Σ(指标标准得分×指标权重)
二、数据采集与处理说明
(一)企业基数
本次评价覆盖嵊州市厨具行业生产企业99家。所有指标的分母均为此基数,确保口径统一。
(二)数据来源
主体存续、资产状况、社保参保来自“国家企业信用信息公示系统”中的企业年度报告。监督检查通过率来自市场监管部门内部“双随机、一公开”等监管检查记录。投诉举报调解成功率来自“全国12315平台”的投诉处理数据。
(三)处理方式
所有指标均计算其正向比率,并进行标准化处理(比率×100),以便于加权汇总。
三、指数结果分析
(一)总体指数水平
2025年度嵊州市厨具行业信用监管指数综合得分为84.9分(满分100分),信用等级评定为“优秀”。嵊州市通过深入实施信用链赋能产业链建设,整体信用生态持续优化,为打造“中国厨具之都”金名片、培育新质生产力奠定了坚实基础。
(二)各维度表现分析
1.主体存续健康度(96.9分)——市场准入环境优化的“风向标”。该指标接近满分,表明嵊州市深化“放管服”改革、优化营商环境的举措成效显著。99家厨具企业中,超96%企业规范履行信息公示义务,反映出企业主体法律意识普遍增强,市场退出机制有效运行。
2.社保参保稳定率(90.9分)——企业规范经营的“试金石”。该指标保持高位运行,充分展现了嵊州市厨具企业在承担社会责任、规范内部管理方面的积极作为。90.9%的企业具有极强的合规经营意识,说明企业已从“要我合规”转向“我要合规”,将信用建设内化为发展需求。
3.监督检查通过率(90.9分)——事中事后监管的“成绩单”。该指标充分证明嵊州市创新监管方式、实施分级分类监管的成效显著。通过建立“信用+监管”模式,对信用良好企业做到“无事不扰”,对失信企业“利剑高悬”,实现了监管资源优化配置和监管效能提升。同时,飞行检查、有因检查等精准监管手段的运用,推动企业将信用管理要求融入日常生产经营全过程。
4.投诉举报调解成功率(87.2分)——消费者满意的“晴雨表”。该指标体现了嵊州市厨具行业整体服务质量和纠纷解决能力的提升。通过将信用建设与消费者权益保护深度融合,建立快速响应和高效调解机制,形成了“信用越好、纠纷越少”的良性循环。特别是“信用管家”的实体化运作,为企业提供了“一企一策”的精准服务,助力企业提升服务质量和服务水平。
(三)问题分析
2025年,嵊州厨具行业的资产状况健康率仅为50.5%。这一数据清晰地反映出,产业在转型升级过程中正面临内部财务稳健性不足的深层挑战。近半数企业资产状况不容乐观,深层次原因在于:一是产业转型阵痛显现,在原材料成本上升、市场竞争加剧的背景下,部分企业盈利能力下滑,财务结构趋于脆弱;二是融资瓶颈尚未突破,尽管我市创新“信用+知识产权质押”模式已发放贷款超2000万元,但传统信贷评价体系仍难以精准评估中小企业信用价值,融资渠道有待进一步拓宽;三是风险抵御能力不足:企业财务管理规范性有待提升,应对市场波动的能力较弱,影响了整体产业韧性和安全水平。这一短板须引起高度重视,它不仅是信用风险的重要来源,更是制约产业迈向中高端的核心障碍。
(四)信用建设的三大特征
从各维度指标分析,从宏观层面揭示了嵊州市厨具行业信用建设的三大特征:一是从“政府主导”到“企业主责”的转变基本实现,企业从被动接受监管转向主动建设信用体系,行业自律机制逐步健全;二是从“单点突破”到“系统推进”的格局初步形成,信用建设覆盖主体存续、内部管理、外部合规、市场表现等全链条;三是从“合规底线”到“发展高线”的跨越正在加速,信用已成为企业获取政策支持、金融资源、市场机会的重要资本。
四、对策建议
为深入贯彻落实全国经营主体信用建设综合改革试点部署及浙江省全国经营主体信用建设综合改革试点建设要求,紧扣《嵊州市信用链赋能厨具产业链高质量发展工作方案》重点任务,聚焦厨具行业信用建设短板,着力破解资产状况健康率偏低、协同赋能不足等问题,推动行业信用水平与产业高质量发展深度融合,现提出以下对策建议。
(一)以全国试点为引领,深化信用评价与分级监管,筑牢产业信用基础。锚定浙江建设全国经营主体信用建设先行区目标,升级厨具行业信用评价体系。一是优化评价指标,将资产负债率、盈利稳定性等财务指标纳入动态评分维度,建立“季度预警+年度综合评价”机制,2025年底前实现厨具行业龙头企业信用评价全覆盖。二是细化分级监管措施,对信用良好企业实行“1年1 次常规检查+信用承诺备案”轻量化监管,重点核查资产健康度低企业的经营合规性;依托“嵊州厨具信用联盟”建立跨部门风险研判机制,形成信用自治闭环,为全国传统产业信用监管提供“嵊州样本”。
(二)以“信用+金融”为抓手,破解融资瓶颈,提升企业资产健康水平。紧扣浙江“千万经营主体信用工程”信用赋能要求,激活产业链动能,着力缓解企业财务压力。一是升级服务平台功能,在产业质量基础设施“一站式”平台新增“信用赋能”模块,为企业提供免费信用合规咨询,借助厨具产业信用联盟,推动产业内中小企业实现财务“体检”,鼓励龙头企业为中小企业带头示范。二是支持金融机构依托信用数据优化服务,共享信用评价结果,支持将企业信用等级、资产健康状况与贷款利率挂钩。
(三)以“领航员+驿站”为载体,强化信用培育,提升企业主体能力。强化双链协同共治举措,构建标杆引领、精准服务培育体系。一是建强“信用领航员”队伍,从信用良好企业中遴选1名信用领航员,推动领航员结对中小微企业帮扶机制,重点指导企业完善财务管理制度、规范社保缴纳。二是推进“信用驿站”实体化运营,在厨具产业集聚区建成线下驿站,配备专业“信用管家”,提供“一企一策”服务,包括协助办理信用修复、对接融资资源、申报“品字标”品牌等。三是深化信用培训,结合浙江千万经营主体信用工程要求,定期开展“信用+合规”专题培训,推动企业从“合规经营”向“信用增值”转型。
(四)以场景拓展为突破,强化激励约束,优化产业信用生态。对标浙江打造全国信用建设示范标杆目标,构建“守信激励、失信惩戒”闭环。一是拓展政策激励场景,将信用评价结果与财政扶持、监管抽查挂钩,对信用领航员企业优先推荐参与国际展会、政府采购等。二是优化信用修复服务,为企业开通信用修复绿色通道,帮助企业完成信用修复。三是强化失信联合惩戒,建立“失信企业名单共享”机制,在产业链合作、银行信贷、政策申报中实施联合限制,形成“守信者处处便利、失信者寸步难行”的良好生态。四是总结推广经验,形成2~3个“信用赋能产业高质量发展”典型案例,助力浙江在全国综合改革试点中率先出成果,推动嵊州厨具产业成为“信用赋能传统产业升级”的全国典范。
-
18
2025-11关于开展厨具行业信用管理体系建设成熟度评价暨征集参评企业的通知
查看详细
各厨具产业链相关企业:
为推动《厨具行业信用管理体系建设指南》及《厨具行业信用管理体系建设成熟度评价指南》两项团体标准落地实施,引导企业科学评估并提升企业信用管理水平,构建以信用为核心的新型行业治理机制,嵊州市市场监督管理局与嵊州市厨具行业协会联合启动厨具行业信用管理体系建设成熟度评价工作,现面向全市厨具企业公开征集参评单位。具体事项通知如下:
一、参评对象
全市范围内所有厨具产业链相关企业。
二、评价内容
评价将严格依据《厨具行业信用管理体系建设成熟度评价指南》团体标准,围绕信用基础管理、合同履约能力、产品质量信用、知识产权保护以及社会责任履行等核心维度全面展开。
三、评价意义
参与评价有助于企业全面审视自身信用管理水平,识别管理优势与薄弱环节,为防范失信风险、夯实发展基础提供科学依据。评价后形成的“信用体检报告”将作为企业可靠的信用凭证,在融资申请、政策扶持及商业合作等场景中发挥重要参考作用,助力企业将信用优势切实转化为品牌声誉与市场竞争能力。
四、报名方式
诚邀有意向企业积极参与,请按要求填写《厨具行业信用管理体系建设成熟度评价企业申请评定表》(附件),并于2025年11月26日前将盖章扫描版及卓越创新自我评价模块佐证材料发送至指定邮箱。
邮箱地址:541205072@qq.com
咨询联系:0575-83336695
附件:厨具行业信用管理体系建设成熟度评价企业申请评定表