新能源配储标准来了
近日,由国家能源局牵头的《新能源基地跨省区送电配置新型储能规划技术导则》(征求意见稿)(以下简称《征求意见稿》)对外发布。这是国家层面出台的首份指导新能源储能配置规模的规划技术导则。
导则将用于指导新能源基地跨省区送电配置的新型储能规划,明确相应的技术原则。主要技术内容包括:术语与总则、配置容量分析、规划选址、技术选型、布局与接入系统、电力系统二次、技术经济性分析等。
这一导则的制定和发布,有利于未来我国新能源(4.290, -0.02, -0.46%)配置储能从系统实际需求的角度出发,形成更科学、有据的方案。
要点如下:
新能源基地送电配置新型储能主要用于调峰和提高基地送电可靠性,根据调度运行需要可考虑用于为系统调频、作为事故备用等功能。
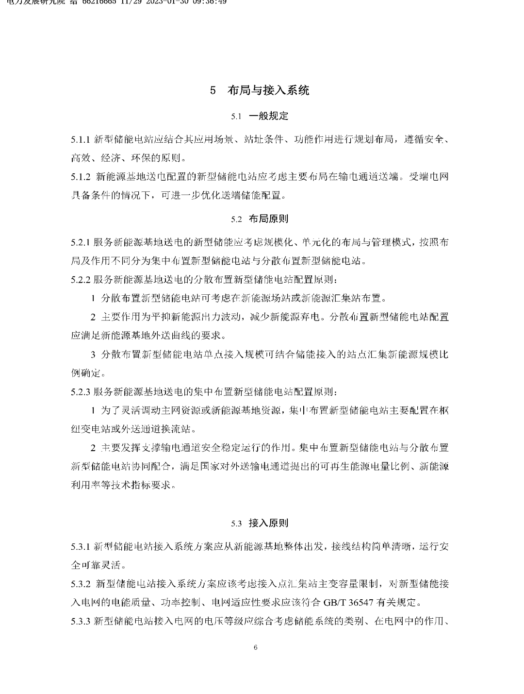
新能源基地送电配置的新型储能电站应考虑主要布局在输电通道送端。受端电网具备条件的情况下,可进一步优化送端储能配置。
按照布局及作用不同分为集中布置新型储能电站与分散布置新型储能电站。
分散布分散布置新型储能电站可考虑在新能源场站或新能源汇集站布置。主要作用为平抑新能源出力波动,减少新能源弃电。分散布置新型储能电站配置,应满足新能源基地外送曲线的要求。
集中布置新型储能电站主要配置在枢纽变电站或外送通道换流站。
新能源基地送电配套的新型储能规模应在综合考虑配套支撑电源的调峰能力和其他调控手段基础上,以国家对外送输电通道提出的可再生能源电量比例、新能源利用率等技术指标要求为约束开展计算分析。
生产模拟测算中,通道配套支撑性电源或调节电源最小技术出力应按设计值考虑, 支撑性煤电原则上应不高于30%额定功率;支撑性气电原则上没有最小技术出力限制;支撑性水电要结合水电丰枯期出力特性统筹确定水电的最小技术出力;抽水蓄能原则上没有最小技术出力限制,可实现200%的调峰能力。
新型储能方案经济比较应在技术方案优选基础上进行,方案经济比较应统筹考虑 送电通道配套电源、储能、汇集及外送线路的经济性,综合评估新型储能规划方案的经 济性,对各备选方案进行经济分析和效果评价,为新能源基地送电方案的优选及投资决 策提供依据。
财务分析应根据投资收益率要求以及合理假定的折旧率、贷款利息等计算参数,采用内部收益率法、投资回收期法等计算内部收益率、投资回收期等财务评价指标,还宜 结合新能源基地资源禀赋、储能技术、市场环境等因素对新能源基地送电配套电源及新 型储能规划推荐方案进行综合电价测算,并结合输变电加价,与受端电价进行对比分析。必要时,还应对一些影响较大的因素进行灵敏度分析。
原文如下:
《新能源基地跨省区送电配置新型储能规划技术导则》(征求意见稿)原文如下:



















