-
04
2026-03全国人大代表刘汉元建议:将光伏制造环节纳入能源行业管理
查看详细
光伏产业是我国实现“双碳”目标、构建新型能源体系的核心支撑,现已形成全球领先优势和端到端自主可控能力。
但产业长期面临制造端与应用端协同不足,产能布局与电网承载力不匹配,产能过剩与短缺周期性频繁切换等问题,严重影响了行业的高质量发展。叠加近年来地缘政治动荡,贸易保护主义抬头,产业的“内卷式”竞争加剧,光伏制造产能规模超过需求的两倍,低价无序竞争导致全行业连续两年大幅亏损超过1000亿元。资本市场上,全行业总市值较历史峰值缩水近4万亿元。如果趋势继续蔓延,可能引发一系列连锁反应,对国家金融安全造成威胁。
今年全国两会,全国人大代表、全国工商联副主席、通威集团董事局主席刘汉元针对将光伏制造环节纳入能源行业管理提出了相关建议。
2025年1月,国家发改委发布了《关于深化新能源上网电价市场化改革 促进新能源高质量发展的通知》(发改价格〔2025〕136号),旨在推动新能源上网电量全面进入电力市场,通过市场交易形成价格,长远来看有其正面意义。但作为全国性文件,具体实施细则交由各省(市、区)自行制定,导致许多地方政策不明确。面对政策的不确定性,以及新能源入市后电价剧烈波动带来的运营风险,许多企业不得不放缓或暂停新项目开发建设,导致2025年国内光伏装机增长失速,2026年可能出现近年来首次负增长。
与此同时,受地缘政治因素影响及美国吸引制造业回流刺激,中国境外光伏组件产能已大幅提升到100GW以上,美国、印度光伏制造业的崛起,对我们的国际市场形成挤压,长期来看出口可能出现增长停滞。受此影响,2025年中国光伏组件出口量同比增速回落到2.1%,预计未来几年零增长或略有增长。国内、国际市场两头承压,对于整个行业而言无异于雪上加霜。如果今年需求持续放缓,全行业将继续亏损,“内卷式”竞争恐进一步加剧。
刘汉元代表认为,在国家全力推进“双碳”目标的关键时期,光伏产业不应再继续按一般制造业进行管理,应更好地保护其在全球竞争中已形成的领先优势,更加重视其对我国能源转型的重要作用,以及对国家能源和外汇安全的重大战略意义。
在此背景下,将光伏制造环节纳入能源行业管理,对光伏产业而言,可实现制造与应用协同、安全与转型并重、政策与监管统一;对国家而言,是基于能源结构变化和能源安全考量,对我国能源管理系统的一次升级,是支撑“双碳”目标落地和国家高质量发展的重要保障。
对此,刘汉元代表有以下建议:
一是建议将光伏制造环节纳入能源领域统筹规划管理。由国家发改委、工信部牵头统筹光伏制造行业的管理,国家能源局、国家市场监督管理总局、生态环境部等部委协同配合。将光伏制造产能与能源发展、电网建设进行统筹规划,建立“制造—应用—消纳”的协同联动机制。
二是建议参照传统能源行业管理的成熟经验,依据《中华人民共和国能源法》对光伏制造环节建立市场调控机制。将光伏制造产能的运行与全国光伏装机规划及出口需求联动,构建“以需定产”的动态平衡机制。完善光伏制造端价格调控制度,建立价格预警机制,必要时采取价格干预措施和价格紧急措施,构建防范和应对市场价格异常波动的风险机制。
三是建议建立全国统一监测平台,完善应急保障及过剩监测体系。建立光伏制造运行监测系统,监控产能、产量、价格、能耗、质量等数据,以及流通、分配和消费等环节的运行动态,将光伏制造最上游的原料环节——多晶硅纳入国家能源安全储备体系,建立极端情况下原料供应及收储的应急响应机制,提升产业链韧性。
赶碳号认为,刘汉元代表关于将光伏制造纳入能源行业统筹管理的建议,其意义不止于“治理内卷、稳住价格”,而是对我国能源安全体系的一次制度性升级:在地缘冲突常态化、贸易保护加码、能源通道脆弱性上升的背景下,光伏不再只是一个制造业赛道,而是国家获得能源自主权、实现能源转型并稳步推进“双碳”目标的关键战略能力。
从能源安全看,中国能源系统的最大结构性短板仍是对化石能源的外部依赖,以及由此带来的外汇支出、运输通道风险与供应中断风险。光伏与储能、特高压、新型电力系统共同构成“以电替油、以电替煤、以本土替进口”的主路径。
问题在于:如果光伏制造长期按一般制造业管理,产业周期会被市场情绪放大——扩产靠融资与预期,收缩则靠被动式地行业洗牌去产能。一旦行业在低价内卷中出现大规模出清,先进产能被迫停产、研发投入大幅削弱,表面上看是光伏企业的亏损,实质上却是国家战略能力的折损。把制造端纳入能源行业管理,本质上是把“关键产能”从纯市场博弈中拉回国家能源安全的框架里,通过监测、预警、应急与储备制度,让产业链在极端情况下仍能稳定供给,避免出现“需要时无产能、想扩时来不及”的战略被动。
从能源转型看,光伏的价值不只在装机规模,更在与电网承载、消纳能力、电力市场规则的匹配度。
当前制造端与应用端协同不足,叠加新能源入市带来的电价波动与地方细则不确定,企业端往往选择“观望-放缓-暂停”,形成装机节奏失速,最终倒逼制造端构成经营压力。将制造端纳入统筹规划,其核心是建立“制造-建设-消纳-交易”这样一个闭环:产能扩张与电网规划、储能配置、跨省交易、辅助服务市场等同步推进,减少政策摇摆对投资决策的冲击,让装机增长从政治要求转向系统要求。这将有望显著平抑光伏周期波动,有效提高新能源供给的确定性,为新型电力系统建设提供更稳定的产业底盘。
从“双碳”目标实现看,行业长期低价无序竞争的最大风险在于,企业为了活下去可能会压缩质保、降标准、砍研发,甚至以高能耗、低质量产能换取短期现金流,最终削弱中国在N型高效电池、先进组件、系统集成与低碳制造上的领先优势。
把制造端纳入能源法治框架并引入价格预警、风险应对机制,并不等于人为抬价,而是防止价格失序导致产业链系统性损伤,确保先进产能的合理盈利与持续迭代。只有制造端稳定、技术端持续进步、应用端确定增长,度电成本才能在可预期的路径上下降,碳减排才不会在周期波动中“走三步退两步”。
从大国战略博弈看,光伏已是国际竞争中少数由中国拥有全链条优势并具备规则塑造能力的战略产业。
海外产能扩张、关税壁垒、原产地规则与绿色供应链审查,本质是对中国新能源产业外溢能力的再平衡。若国内继续陷入内卷式竞争,光伏企业市值大幅缩水、现金流逐步恶化,将削弱中国光伏产业的全球竞争的耐力与韧性,给对手造成一个以贸易手段消耗中国优势的抓手。相反,建立全国统一监测平台、完善应急保障与关键原料安全储备体系,等于为产业链装上战略稳定器:在外部冲击来临时,中国依然能够保持高质量供给、技术迭代与成本优势,并以更可控的节奏推动海外市场、标准与合作布局。
归根结底,将光伏制造纳入能源行业管理,是把光伏产业从单点制造竞争提升为国家能源能力建设的一个重要倡议。它要解决的不是光伏产业短期的利润与估值,而是以制度保证关键产能的安全与韧性,以统筹机制打通制造、应用与电力市场,稳住转型节奏,在大国博弈中守住先发优势、避免内耗自损。只有这样,光伏才能真正从产能转变成为能力,从规模领先转化成为战略领先。
-
03
2026-03工信部等六部门:促进光伏组件回收利用!
查看详细
工业和信息化部等六部门发布《关于促进光伏组件综合利用的指导意见》,意见提出,到2027年,组件报废评价标准和检验检测方法得到完善。制定一批光伏组件绿色设计和综合利用方面的技术标准,培育一批废旧光伏组件综合利用骨干企业,光伏组件综合利用量累计达到25万吨。
到2030年,形成产业链上下游协同紧密、产能布局合理、能够应对大规模退役潮的废旧光伏组件综合利用能力。
鼓励提取晶硅电池片金属栅线的银材料,探索采用非酸性或弱酸性溶剂进行银浸提,提升工艺过程环保水平。研究储备少银化组件精细提纯工艺。
鼓励从焊带、汇流条中提取铜、铅、锡等金属元素,分级分质利用光伏组件中的硅元素,根据多晶硅、铝硅合金、有机硅生产企业对再生材料的要求,采用湿法、火法等工艺提升硅料纯度。
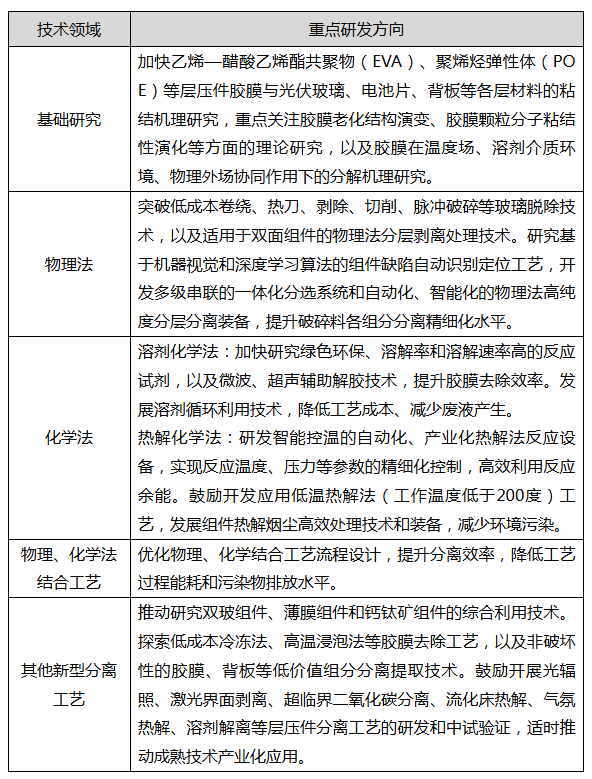
研究玻璃、胶膜、背板等低价值组分的低成本提取技术,提升光伏组件全组分综合利用水平。
文件原文如下

工业和信息化部等六部门关于促进光伏组件综合利用的指导意见
工信部联节 〔2026〕48号
各省、自治区、直辖市及计划单列市、新疆生产建设兵团工业和信息化、生态环境、商务、市场监管、金融监管、能源主管部门,有关中央企业,有关行业协会:
为贯彻《中华人民共和国固体废物污染环境防治法》,落实《制造业绿色低碳发展行动方案(2025—2027年)》,提升光伏组件综合利用水平,提出以下意见。
一、总体要求
以习近平新时代中国特色社会主义思想为指导,全面贯彻落实党的二十大和二十届历次全会精神,认真落实全国新型工业化推进大会部署,以全面提高光伏组件综合利用水平为目标,完善法规政策标准,强化工艺技术研发,拓宽产品应用路径,加强要素支持保障,推动光伏组件综合利用产业健康有序发展。
到2027年,光伏组件绿色生产水平进一步提高,再生材料使用比例有效提升,组件报废评价标准和检验检测方法得到完善。表层结构拆解、层压件高效分离、组分提取等关键技术取得突破,废旧光伏组件综合利用产品在金属冶炼、装备制造、建材生产等重点领域的应用规模进一步扩大,制定一批光伏组件绿色设计和综合利用方面的技术标准,培育一批废旧光伏组件综合利用骨干企业,光伏组件综合利用量累计达到25万吨。到2030年,光伏组件综合利用技术装备水平进一步提升,产业创新发展能力明显增强,综合利用产品应用场景和应用方式不断拓展,形成产业链上下游协同紧密、产能布局合理、能够应对大规模退役潮的废旧光伏组件综合利用能力。
二、推进光伏行业绿色设计和制造
(一)提升光伏组件易拆解、易利用水平。依法实施光伏行业清洁生产审核。鼓励光伏组件生产企业采用易拆解、易分离的胶粘材料,探索非交联结构胶膜材料,为报废后高效拆解利用创造条件;鼓励选用无氟背板、无铅焊带、无铅金属浆料等绿色原材料,降低光伏组件综合利用环保处置成本。(工业和信息化部、生态环境部按职责分工负责)
(二)提升再生材料使用比例。支持光伏玻璃、晶硅材料、接线盒、铝边框等光伏组件零部件生产企业与再生资源综合利用企业加强合作,提升组件零部件中再生塑料、再生硅材料、再生有色金属、再生玻璃等的使用比例。鼓励光伏组件生产企业在满足性能要求的前提下,优先采购再生材料含量水平高的光伏边框、金属浆料、光伏玻璃等,提升光伏组件中再生材料使用比例。(工业和信息化部负责)
三、推动光伏组件有序报废退役
(一)明确光伏组件报废判定标准。结合装机组件特点、性能等,加快研究制定光伏组件报废评价技术标准,明确报废评价程序、技术要求和评价方法。鼓励应用无人机电致发光(EL)成像检测、热成像检测、人工智能在线监测等方法,有效识别光伏组件功能结构完整性、安全水平及功率衰减情况等,为组件维护与报废判定提供参考。(工业和信息化部、市场监管总局、国家能源局按职责分工负责)
(二)引导相关方规范交售废旧光伏组件。引导光伏组件生产企业、光伏电站、电站施工方等光伏组件所有方分别将生产过程中产生的废品、使用过程中出现质量问题的次品、运输和施工损坏造成的残品、光电转化效率较低或寿命到期的退役组件等交售至综合利用企业。生产企业、光伏电站、电站施工方等委托他人运输、利用、处置报废光伏组件的,应当对受托方的主体资格和技术能力进行核实,约定污染防治要求。(工业和信息化部、国家能源局、金融监管总局、生态环境部按职责分工负责)完善光伏电站退役管理政策,指导光伏电站有序开展升级改造和退役。(国家能源局负责)支持各地、有关行业协会、龙头企业建设废旧光伏组件交易平台,强化废旧组件交易信息共享,提升交易效率和透明度。(工业和信息化部、商务部按职责分工负责)
四、推动绿色高效拆解利用
(一)提升拆解精细化水平。加快光伏组件高效拆解技术攻关,鼓励应用自动化清洗、冲切、拆分设备,提升组件拆解效率和精度。研发智能识别多尺寸、多类型光伏组件的自适应拆解系统,加快开发应用移动式、模块化的快拆技术装备,推广“即到即拆”模式,满足多地形高效回收、灵活处理的应用场景,降低搬运、运输等非技术成本。支持将分布式快拆技术与物联网、智能物流数据分析技术融合,提升组件拆解资源调配效率。(工业和信息化部负责)
(二)突破高效分离工艺。开展光伏组件胶膜粘结机理研究,丰富完善胶膜低成本解离技术理论体系。加快研发晶硅单玻、双玻等组件的物理法、化学法、结合工艺及新型分离工艺,攻克光伏组件部件与胶膜的绿色、高效分离技术,鼓励开发非破坏性拆解技术,探索完整玻璃等材料获取路径。详见附件《高效分离工艺重点研发方向》。(工业和信息化部、生态环境部按职责分工负责)
(三)推动光伏组件有价组分高效提纯。鼓励提取晶硅电池片金属栅线的银材料,探索采用非酸性或弱酸性溶剂进行银浸提,提升工艺过程环保水平。加快研究酸法提银过程中的试剂循环利用技术,提升酸液回用率。研究储备少银化组件精细提纯工艺。鼓励从焊带、汇流条中提取铜、铅、锡等金属元素,分级分质利用光伏组件中的硅元素,根据多晶硅、铝硅合金、有机硅生产企业对再生材料的要求,采用湿法、火法等工艺提升硅料纯度。研究玻璃、胶膜、背板等低价值组分的低成本提取技术,提升光伏组件全组分综合利用水平。支持综合利用企业采用先进的生产工艺,降低拆解利用过程环境影响。(工业和信息化部、生态环境部按职责分工负责)
(四)拓宽综合利用产品应用领域。聚焦有色金属、建材、化工等重点应用行业,积极扩大硅、银、铜、铝、玻璃、背板、胶膜等光伏组件综合利用产品的应用。(工业和信息化部负责)
五、推动光伏组件综合利用全产业链协同发展
(一)强化综合利用产业链上下游协同。推动光伏组件生产企业、光伏电站等报废组件产生方与综合利用企业建立长期稳定合作关系,拓宽综合利用企业生产原料来源,提升原料保障能力。推动综合利用企业与产品应用行业企业加强协同,助力综合利用产品推广应用。(工业和信息化部、国家能源局按职责分工负责)
(二)引导综合利用产能合理布局。结合光伏生产企业及光伏电站的地域分布、规模、建成年限、组件性质特点等,做好报废及退役规模预测,合理配套建设综合利用产能。以西北、华东、华北等光伏电站集聚区为重点,推动光伏组件综合利用产业规模化发展,鼓励就近就地综合利用,降低运输成本。(工业和信息化部、国家能源局按职责分工负责)
(三)推动拆解利用全产业链一体化发展。鼓励光伏组件生产企业、光伏电站、综合利用企业等积极延伸产业链条,一体布局光伏组件表层结构拆解、层压件分离、组分提取等工艺流程,促进生产过程集约化、一体化,助力产业规模化发展。(工业和信息化部、国家能源局按职责分工负责)
六、优化产业创新发展环境
(一)完善法规标准。加快制定工业资源综合利用管理办法,厘清废旧光伏组件综合利用各方主体责任。落实《光伏产业标准体系建设指南》《新能源汽车、锂电池和光伏产业标准提升行动方案》,鼓励企业以轻量化、易拆解、易运输、易回收为目标,优化光伏组件设计。加快研究光伏组件绿色设计、报废、运输、检验检测、综合利用、产品碳足迹等方面的技术标准,提升相关领域技术标准检测认证能力。加快研究光伏组件各组分提取技术标准,以及废旧光伏组件综合利用重点领域的产品标准,着力构建上下游贯通、衔接紧密的光伏组件综合利用标准体系。(工业和信息化部、市场监管总局、国家能源局按职责分工负责)
(二)加大政策支持。支持光伏组件综合利用行业企业积极参与制造业单项冠军、专精特新中小企业和高新技术企业申报。发挥国家产融合作平台作用,引导金融机构对光伏行业绿色技术改造、废旧光伏组件综合利用项目提供信贷融资支持。拓展股权、债权等多元化融资渠道,鼓励社会资本积极参与废旧光伏组件综合利用。利用有关专项资金,加大对先进综合利用技术、设备研发的支持力度。支持先进的废旧光伏组件拆解、稀贵金属回收提纯等技术纳入《国家工业和信息化领域绿色低碳工艺、技术和装备目录》,强化供需对接,加快推广应用。围绕光伏组件退役趋势规模、利用价值等方面开展课题研究,为科学合理布局综合利用产业发展打好基础。(工业和信息化部、生态环境部、金融监管总局按职责分工负责)
(三)培育行业龙头骨干。鼓励有条件的光伏产业园区开展“无废园区”建设,支持光伏组件生产企业、综合利用产品生产企业、综合利用产品使用企业等加强合作,培育一批光伏行业的工业绿色低碳典型案例。加快研究制定废旧光伏组件综合利用行业规范条件,结合行业发展实际情况,适时实施规范管理,发布规范企业名单,推动行业规范化、高质量发展。鼓励有关地区依托国家工业资源综合利用基地建设对光伏组件综合利用行业发展给予支持。(工业和信息化部、生态环境部按职责分工负责)
(四)加强宣传引导和国际合作。有关行业协会、研究机构和企业应加大对光伏组件科学回收利用的宣传力度,鼓励相关企业通过资源协同、技术合作、信息共享等方式,强化合作交流,降低产业链综合成本。支持光伏组件综合利用产业链相关企业与国际先进企业加强合作,在技术、人才、管理模式创新等方面交流互鉴,增强国际竞争能力。(各部门按职责分工负责)
七、强化组织保障
西北、华东、华北等光伏组件装机量较大地区的工业和信息化主管部门要会同有关部门加大综合利用工艺、技术、装备研发,推动产业化应用。地方能源行业主管部门要组织做好光伏发电项目升级改造和退役工作。生态环境主管部门要做好本地区报废光伏组件污染环境防治的统一监督管理。有关行业协会要引导光伏组件生产企业、光伏电站、综合利用产品使用企业等加强合作,助力培育良好的综合利用产业生态。行业龙头骨干企业要发挥带头作用,积极落实各项任务和工作目标,与光伏电站等做好衔接,为推动光伏组件综合利用贡献力量。(有关地区工业和信息化、生态环境、能源、市场监管等部门按职责分工负责)
附件:高效分离工艺重点研发方向
工业和信息化部
生态环境部
商务部
市场监管总局
金融监管总局
国家能源局
2026年 2 月 13 日
附件
高效分离工艺重点研发方向

-
26
2026-01鉴衡主导及参与的18项光伏国家标准发布,助力产业高质量发展
查看详细
近期,鉴衡认证中心作为主编及参编单位参与制定的18项光伏领域国家标准正式发布,涵盖组件性能、安全鉴定、环境适应性及系统应用等关键环节,系列国标的发布标志着我国光伏标准化工作取得重要突破,进一步迈向高标准、高质量发展台阶。
具体如下:
其中,鉴衡担任主编的3项标准如下:- GB/T 20047.1-2025《光伏组件安全鉴定 第1部分:结构要求》:规定了满足组件最终使用性能所需的基本安全结构要求,为产品设计安全性提供规范性依据。
- GB/T 46988-2025《光伏组件 非均匀雪载荷试验》:用于确定有框光伏组件在倾斜的非均匀雪载荷影响下的机械性能,针对寒冷地区光伏组件应用场景,展开差异化测试,凸显组件价值。
- GB/Z 118.1-2026《光伏组件 加强应力试验 第1部分:组件》:在GB/T 9535及GB/T 20047的基础上,为企业、用户提供更严苛的测试选择,复现组件户外失效模式,识别组件弱点,助力长期可靠性分析。
-
03
2025-09光伏亮相阅兵仪式,助力强国征程!
查看详细
天安门广场上,钢铁洪流般的受阅部队列阵长安街,而在这一国家盛事的诸多细节中,一种特殊的能源技术正在默默展现国家实力的另一面——光伏产品。
2025年9月3日,北京天安门广场及长安街沿线,纪念中国人民抗日战争暨世界反法西斯战争胜利80周年阅兵式隆重举行。受阅部队列阵长安街接受检阅后,分列式按空中护旗梯队、徒步方队、战旗方队、装备方队、空中梯队的顺序通过天安门广场。

在此次展示国产现役主战装备及新域新质作战力量的盛大场合中,光伏技术再次亮相阅兵仪式。


(阅兵中的光伏元素截图,部分)
多次一闪而过的元素凸显出光伏的普遍和重要性。
光伏与阅兵的历史渊源
光伏技术亮相国家盛事并非首次。2019年10月1日,庆祝中华人民共和国成立70周年阅兵式和群众游行中,光伏作为扶贫攻坚的重要力量,现身于“2020打赢脱贫攻坚战”主题花车。

花车上有一栋民房,屋顶上安装了光伏发电装置,展示光伏发电给农村和农民带来的改变,特别是在脱贫致富道路上的重要贡献。
这一场景展示了国家在脱贫攻坚战中对光伏产业的高度认可。光伏发电因其既能节能减排,又能为老百姓创造经济收入,成为了扶贫工作的重要手段。

军工领域的光伏应用
光伏技术在军工领域的应用早已深入展开。中国兵器装备集团公司生产的非晶硅单结薄膜太阳能电池组件广泛适用于光伏建筑一体化、大规模低成本发电站、太阳能照明光源等民用领域。
在国防军事应用上,这种电池组件具有突出优势,可应用于海岛、高山哨所以及无人值守设备、高空探测设备、野战装备和单兵武器、空间飞行器等领域。
单兵装备包括光伏战术背心、光伏夜视仪、光伏野战通讯短波电台、光伏远程图像侦查传输系统。
后勤保障装备有背负式移动电源、野外拉练供电系统。观测装备类包括微型无人飞行器。工程装备类包括光伏野战照明车、光伏野战电源车。还有通用车辆类如空调车、电源车、饮食保障车、饮用水提供车、特别冷藏车等。

国家名片与国防未来
光伏技术不仅作为一种能源解决方案,更已成为国家象征和国家名片。在2016年、2017年和2021年的春晚舞台上,光伏技术三次亮相于全国观众。
在致敬哨所边防战士的《请放心吧祖国》中,出现了我国西藏边防卓拉哨所,在哨所的屋顶和悬崖峭壁上各有两组太阳能光伏板。

2019年,中国邮政发行《中华人民共和国成立七十周年》纪念邮票。在“建设美丽中国”纪念邮票中出现了光伏电池板、风电等可再生能源代表元素。
未来,光伏技术将继续拓展“光伏+军工制造”、“光伏+战备基地”等场景化解决方案,推动光伏成为国防能源升级的标杆选项。
随着分列式进行,装备方队缓缓驶过天安门广场,其中不少装备的能源系统正得益于光伏技术的进步。

从边疆哨所到天安门广场,从单兵装备到战略设施,光伏技术正在为国防安全提供着绿色、可靠、高效的能源保障。
光伏点亮国防,科技铸就强国!